Workflow Type: Galaxy
Open
Frozen
NGS data logistics
Associated Tutorial
This workflows is part of the tutorial NGS_tutorial, available in the GTN
Thanks to...
Tutorial Author(s): Anton Nekrutenko, Marius van den Beek, Dave Clements, Daniel Blankenberg
Inputs
| ID | Name | Description | Type |
|---|---|---|---|
| Accessions | #main/Accessions | n/a |
|
| Genome | #main/Genome | n/a |
|
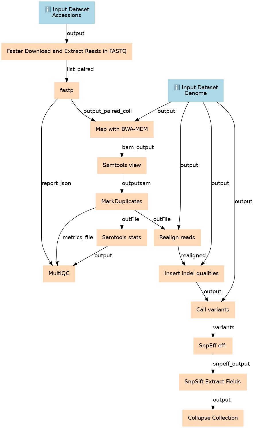
Steps
| ID | Name | Description |
|---|---|---|
| 2 | Faster Download and Extract Reads in FASTQ | toolshed.g2.bx.psu.edu/repos/iuc/sra_tools/fasterq_dump/2.10.8+galaxy0 |
| 3 | fastp | toolshed.g2.bx.psu.edu/repos/iuc/fastp/fastp/0.20.1+galaxy0 |
| 4 | Map with BWA-MEM | toolshed.g2.bx.psu.edu/repos/devteam/bwa/bwa_mem/0.7.17.1 |
| 5 | Samtools view | toolshed.g2.bx.psu.edu/repos/iuc/samtools_view/samtools_view/1.9+galaxy2 |
| 6 | MarkDuplicates | toolshed.g2.bx.psu.edu/repos/devteam/picard/picard_MarkDuplicates/2.18.2.2 |
| 7 | Samtools stats | toolshed.g2.bx.psu.edu/repos/devteam/samtools_stats/samtools_stats/2.0.2+galaxy2 |
| 8 | Realign reads | toolshed.g2.bx.psu.edu/repos/iuc/lofreq_viterbi/lofreq_viterbi/2.1.5+galaxy0 |
| 9 | MultiQC | toolshed.g2.bx.psu.edu/repos/iuc/multiqc/multiqc/1.8+galaxy1 |
| 10 | Insert indel qualities | toolshed.g2.bx.psu.edu/repos/iuc/lofreq_indelqual/lofreq_indelqual/2.1.5+galaxy0 |
| 11 | Call variants | toolshed.g2.bx.psu.edu/repos/iuc/lofreq_call/lofreq_call/2.1.5+galaxy1 |
| 12 | SnpEff eff: | toolshed.g2.bx.psu.edu/repos/iuc/snpeff_sars_cov_2/snpeff_sars_cov_2/4.5covid19 |
| 13 | SnpSift Extract Fields | toolshed.g2.bx.psu.edu/repos/iuc/snpsift/snpSift_extractFields/4.3+t.galaxy0 |
| 14 | Collapse Collection | toolshed.g2.bx.psu.edu/repos/nml/collapse_collections/collapse_dataset/5.1.0 |
Outputs
| ID | Name | Description | Type |
|---|---|---|---|
| _anonymous_output_1 | #main/_anonymous_output_1 | n/a |
|
| _anonymous_output_10 | #main/_anonymous_output_10 | n/a |
|
| _anonymous_output_11 | #main/_anonymous_output_11 | n/a |
|
| _anonymous_output_12 | #main/_anonymous_output_12 | n/a |
|
| _anonymous_output_13 | #main/_anonymous_output_13 | n/a |
|
| _anonymous_output_14 | #main/_anonymous_output_14 | n/a |
|
| _anonymous_output_15 | #main/_anonymous_output_15 | n/a |
|
| _anonymous_output_16 | #main/_anonymous_output_16 | n/a |
|
| _anonymous_output_17 | #main/_anonymous_output_17 | n/a |
|
| _anonymous_output_18 | #main/_anonymous_output_18 | n/a |
|
| _anonymous_output_19 | #main/_anonymous_output_19 | n/a |
|
| _anonymous_output_2 | #main/_anonymous_output_2 | n/a |
|
| _anonymous_output_20 | #main/_anonymous_output_20 | n/a |
|
| _anonymous_output_21 | #main/_anonymous_output_21 | n/a |
|
| _anonymous_output_22 | #main/_anonymous_output_22 | n/a |
|
| _anonymous_output_3 | #main/_anonymous_output_3 | n/a |
|
| _anonymous_output_4 | #main/_anonymous_output_4 | n/a |
|
| _anonymous_output_5 | #main/_anonymous_output_5 | n/a |
|
| _anonymous_output_6 | #main/_anonymous_output_6 | n/a |
|
| _anonymous_output_7 | #main/_anonymous_output_7 | n/a |
|
| _anonymous_output_8 | #main/_anonymous_output_8 | n/a |
|
| _anonymous_output_9 | #main/_anonymous_output_9 | n/a |
|
Version History
1.0 (latest) Created 16th Jul 2024 at 14:06 by Helena Rasche
Added/updated 4 files
Open
master
3c00116
2.0 (earliest) Created 25th Jun 2024 at 10:59 by Helena Rasche
Added/updated 4 files
Frozen
2.0
aacd515
Creators and SubmitterCreators
Not specifiedSubmitter
Discussion Channel
Activity
Views: 1341 Downloads: 548 Runs: 0
Created: 25th Jun 2024 at 10:59
Last updated: 25th Jun 2024 at 10:59
Tags
AttributionsNone
Visit source
Run on Galaxy
https://orcid.org/0000-0001-9760-8992