Workflow Type: Galaxy
Open
Frozen
Genome annotation with Maker
Associated Tutorial
This workflows is part of the tutorial Genome annotation with Maker , available in the GTN
Thanks to...
Tutorial Author(s): Anthony Bretaudeau
Workflow Author(s): Anthony Bretaudeau, French National Institute for Agriculture, Food, and Environment (INRAE)
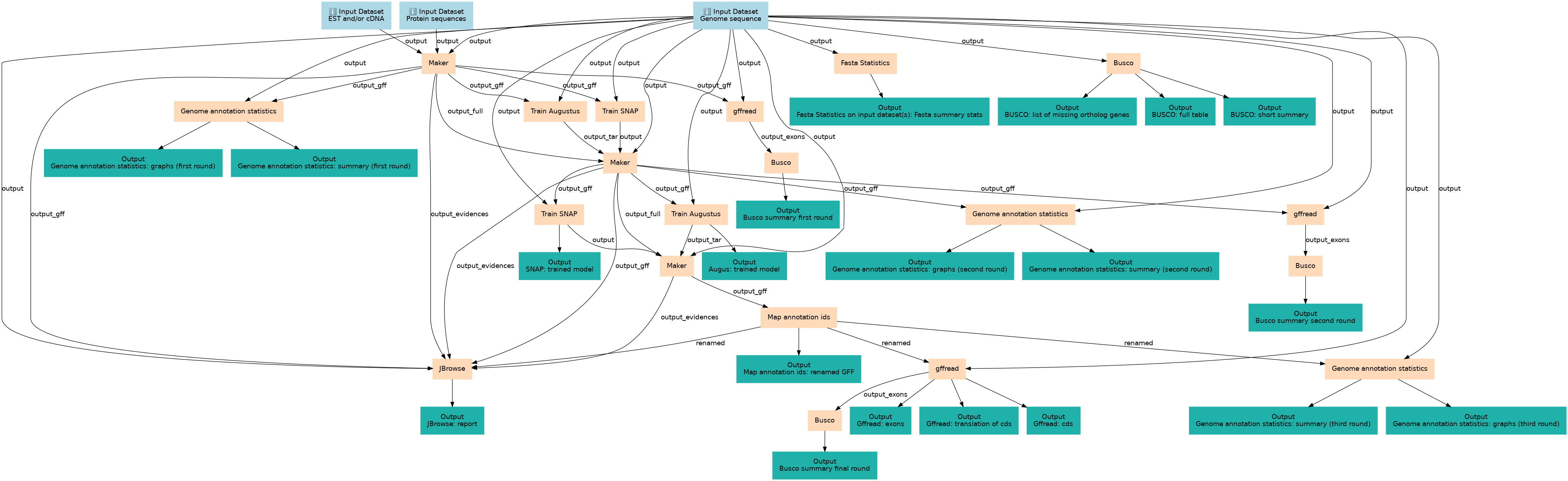
Inputs
| ID | Name | Description | Type |
|---|---|---|---|
| or cDNA | #main/EST and/or cDNA | It contains the sequences used by Maker to construct gene models. |
|
| Genome sequence | #main/Genome sequence | This file corresponds to the sequence to be annotated. |
|
| Protein sequences | #main/Protein sequences | A set of protein sequences, usually from closely related species or from a curated sequence database like UniProt/SwissProt. |
|
Steps
| ID | Name | Description |
|---|---|---|
| 3 | Maker | toolshed.g2.bx.psu.edu/repos/iuc/maker/maker/2.31.11 |
| 4 | Fasta Statistics | toolshed.g2.bx.psu.edu/repos/iuc/fasta_stats/fasta-stats/1.0.1 |
| 5 | Busco | toolshed.g2.bx.psu.edu/repos/iuc/busco/busco/4.1.4 |
| 6 | Train Augustus | toolshed.g2.bx.psu.edu/repos/bgruening/augustus_training/augustus_training/3.3.3 |
| 7 | Genome annotation statistics | toolshed.g2.bx.psu.edu/repos/iuc/jcvi_gff_stats/jcvi_gff_stats/0.8.4 |
| 8 | gffread | toolshed.g2.bx.psu.edu/repos/devteam/gffread/gffread/2.2.1.2 |
| 9 | Train SNAP | toolshed.g2.bx.psu.edu/repos/iuc/snap_training/snap_training/2013_11_29+galaxy1 |
| 10 | Busco | toolshed.g2.bx.psu.edu/repos/iuc/busco/busco/4.1.4 |
| 11 | Maker | toolshed.g2.bx.psu.edu/repos/iuc/maker/maker/2.31.11 |
| 12 | gffread | toolshed.g2.bx.psu.edu/repos/devteam/gffread/gffread/2.2.1.2 |
| 13 | Train Augustus | toolshed.g2.bx.psu.edu/repos/bgruening/augustus_training/augustus_training/3.3.3 |
| 14 | Genome annotation statistics | toolshed.g2.bx.psu.edu/repos/iuc/jcvi_gff_stats/jcvi_gff_stats/0.8.4 |
| 15 | Train SNAP | toolshed.g2.bx.psu.edu/repos/iuc/snap_training/snap_training/2013_11_29+galaxy1 |
| 16 | Busco | toolshed.g2.bx.psu.edu/repos/iuc/busco/busco/4.1.4 |
| 17 | Maker | toolshed.g2.bx.psu.edu/repos/iuc/maker/maker/2.31.11 |
| 18 | Map annotation ids | toolshed.g2.bx.psu.edu/repos/iuc/maker_map_ids/maker_map_ids/2.31.11 |
| 19 | JBrowse | toolshed.g2.bx.psu.edu/repos/iuc/jbrowse/jbrowse/1.16.10+galaxy0 |
| 20 | gffread | toolshed.g2.bx.psu.edu/repos/devteam/gffread/gffread/2.2.1.2 |
| 21 | Genome annotation statistics | toolshed.g2.bx.psu.edu/repos/iuc/jcvi_gff_stats/jcvi_gff_stats/0.8.4 |
| 22 | Busco | toolshed.g2.bx.psu.edu/repos/iuc/busco/busco/4.1.4 |
Outputs
| ID | Name | Description | Type |
|---|---|---|---|
| trained model | #main/ trained model | n/a |
|
| full table | #main/ full table | n/a |
|
| list of missing ortholog genes | #main/ list of missing ortholog genes | n/a |
|
| short summary | #main/ short summary | n/a |
|
| Busco summary final round | #main/Busco summary final round | n/a |
|
| Busco summary first round | #main/Busco summary first round | n/a |
|
| Busco summary second round | #main/Busco summary second round | n/a |
|
| Fasta Statistics on input dataset(s): Fasta summary stats | #main/Fasta Statistics on input dataset(s): Fasta summary stats | n/a |
|
| Genome annotation statistics: graphs (first round) | #main/Genome annotation statistics: graphs (first round) | n/a |
|
| Genome annotation statistics: graphs (second round) | #main/Genome annotation statistics: graphs (second round) | n/a |
|
| Genome annotation statistics: graphs (third round) | #main/Genome annotation statistics: graphs (third round) | n/a |
|
| Genome annotation statistics: summary (first round) | #main/Genome annotation statistics: summary (first round) | n/a |
|
| Genome annotation statistics: summary (second round) | #main/Genome annotation statistics: summary (second round) | n/a |
|
| Genome annotation statistics: summary (third round) | #main/Genome annotation statistics: summary (third round) | n/a |
|
| cds | #main/ cds | n/a |
|
| exons | #main/ exons | n/a |
|
| translation of cds | #main/ translation of cds | n/a |
|
| report | #main/ report | n/a |
|
| Map annotation ids: renamed GFF | #main/Map annotation ids: renamed GFF | n/a |
|
| trained model | #main/ trained model | n/a |
|
Version History
10.0 (latest) Created 16th Jul 2024 at 14:05 by Helena Rasche
Added/updated 4 files
Open
master
6cda522
12.0 (earliest) Created 25th Jun 2024 at 11:05 by Helena Rasche
Added/updated 4 files
Frozen
12.0
1e59b0b
Creators and SubmitterCreators
Not specifiedSubmitter
Discussion Channel
Activity
Views: 1455 Downloads: 544 Runs: 0
Created: 25th Jun 2024 at 11:05
Last updated: 25th Jun 2024 at 11:05
Tags
AttributionsNone
Visit source
Run on Galaxy
https://orcid.org/0000-0001-9760-8992