Workflow Type: Galaxy
Open
Frozen
metaquantome-data-creation
Associated Tutorial
This workflows is part of the tutorial metaQuantome_datacreation_workflow, available in the GTN
Features
- Includes Galaxy Workflow Tests
Thanks to...
Tutorial Author(s): Subina Mehta, Timothy J. Griffin, Pratik Jagtap, Emma Leith, Marie Crane
Steps
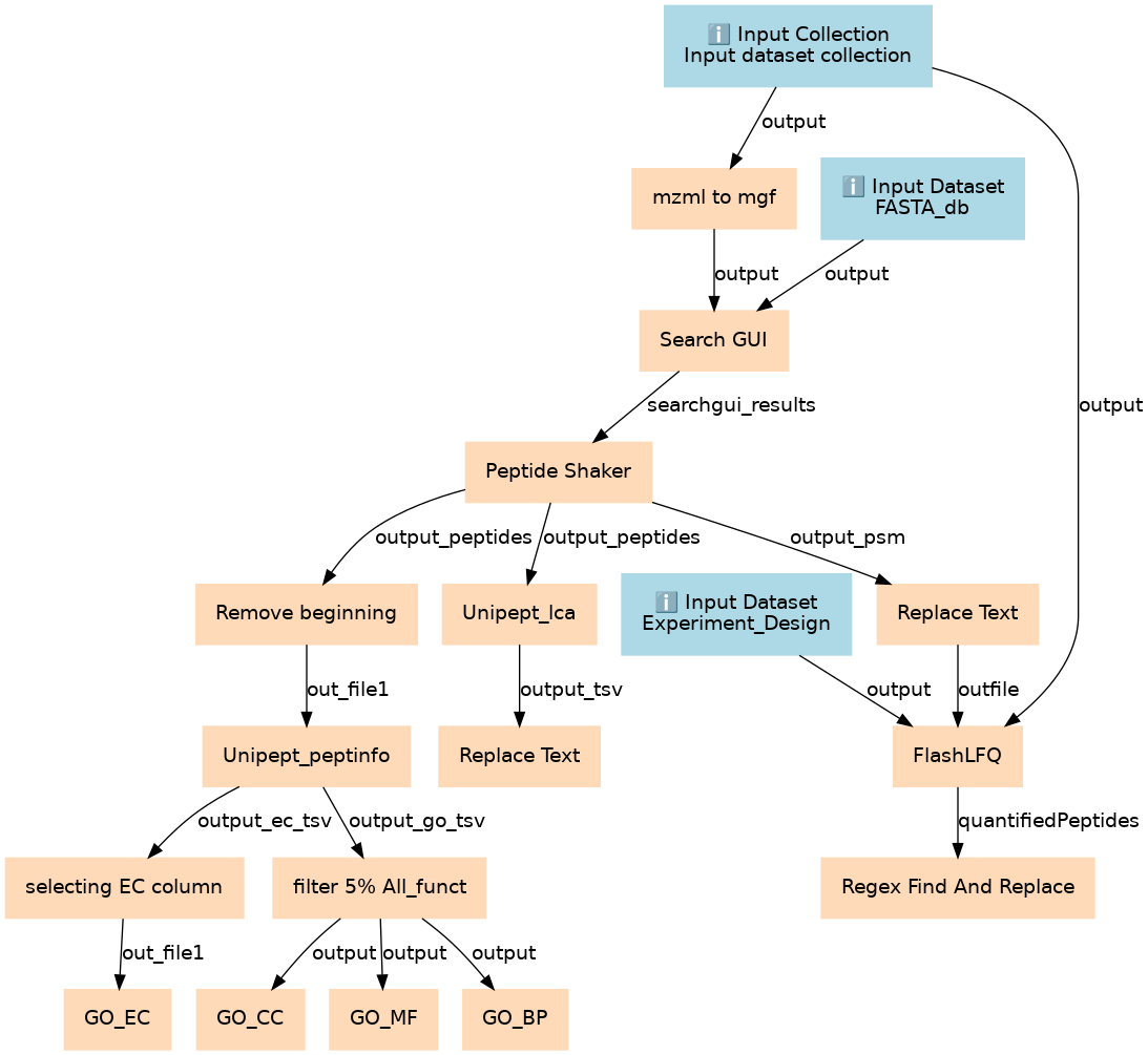
| ID | Name | Description |
|---|---|---|
| 3 | mzml to mgf | toolshed.g2.bx.psu.edu/repos/galaxyp/msconvert/msconvert/3.0.19052.0 |
| 4 | Search GUI | toolshed.g2.bx.psu.edu/repos/galaxyp/peptideshaker/search_gui/3.3.10.1 |
| 5 | Peptide Shaker | toolshed.g2.bx.psu.edu/repos/galaxyp/peptideshaker/peptide_shaker/1.16.36.3 |
| 6 | Replace Text | toolshed.g2.bx.psu.edu/repos/bgruening/text_processing/tp_replace_in_column/1.1.3 |
| 7 | Remove beginning | Remove beginning1 |
| 8 | Unipept_lca | toolshed.g2.bx.psu.edu/repos/galaxyp/unipept/unipept/4.0.0 |
| 9 | FlashLFQ | toolshed.g2.bx.psu.edu/repos/galaxyp/flashlfq/flashlfq/1.0.3.0 |
| 10 | Unipept_peptinfo | toolshed.g2.bx.psu.edu/repos/galaxyp/unipept/unipept/4.5.0 |
| 11 | Replace Text | toolshed.g2.bx.psu.edu/repos/bgruening/text_processing/tp_replace_in_line/1.1.2 |
| 12 | Regex Find And Replace | toolshed.g2.bx.psu.edu/repos/galaxyp/regex_find_replace/regex1/1.0.0 |
| 13 | selecting EC column | Cut1 |
| 14 | filter 5% (All_funct) | toolshed.g2.bx.psu.edu/repos/iuc/query_tabular/query_tabular/3.0.0 |
| 15 | GO_EC | toolshed.g2.bx.psu.edu/repos/iuc/query_tabular/query_tabular/3.0.0 |
| 16 | GO_BP | Filter1 |
| 17 | GO_CC | Filter1 |
| 18 | GO_MF | Filter1 |
Version History
3.0 (latest) Created 16th Jul 2024 at 14:07 by Helena Rasche
Added/updated 4 files
Open
master
63fc38a
13.0 (earliest) Created 25th Jun 2024 at 11:06 by Helena Rasche
Added/updated 4 files
Frozen
13.0
699ca8d
Creators and SubmitterCreators
Not specifiedSubmitter
Discussion Channel
Activity
Views: 1314 Downloads: 494 Runs: 0
Created: 25th Jun 2024 at 11:06
Last updated: 25th Jun 2024 at 11:06
Tags
AttributionsNone
Visit source
Run on Galaxy
https://orcid.org/0000-0001-9760-8992