Workflow Type: Galaxy
Open
Frozen
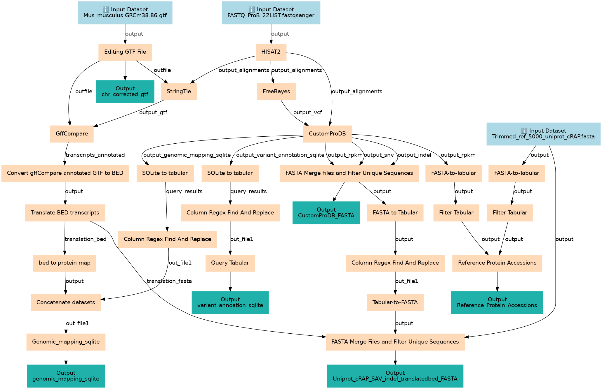
Proteogenomics Galaxy Training Network Database Creation
Associated Tutorial
This workflows is part of the tutorial GTN Proteogenomics1 Database Creation, available in the GTN
Thanks to...
Tutorial Author(s): Subina Mehta, Timothy J. Griffin, Pratik Jagtap, Ray Sajulga, James Johnson, Praveen Kumar
Inputs
| ID | Name | Description | Type |
|---|---|---|---|
| FASTQ_ProB_22LIST.fastqsanger | #main/FASTQ_ProB_22LIST.fastqsanger | n/a |
|
| Mus_musculus.GRCm38.86.gtf | #main/Mus_musculus.GRCm38.86.gtf | n/a |
|
| Trimmed_ref_5000_uniprot_cRAP.fasta | #main/Trimmed_ref_5000_uniprot_cRAP.fasta | n/a |
|
Steps
| ID | Name | Description |
|---|---|---|
| 3 | HISAT2 | toolshed.g2.bx.psu.edu/repos/iuc/hisat2/hisat2/2.1.0+galaxy5 |
| 4 | Editing GTF File | toolshed.g2.bx.psu.edu/repos/bgruening/text_processing/tp_replace_in_column/1.1.3 |
| 5 | FASTA-to-Tabular | toolshed.g2.bx.psu.edu/repos/devteam/fasta_to_tabular/fasta2tab/1.1.1 |
| 6 | FreeBayes | toolshed.g2.bx.psu.edu/repos/devteam/freebayes/freebayes/1.3.1 |
| 7 | StringTie | toolshed.g2.bx.psu.edu/repos/iuc/stringtie/stringtie/2.1.1 |
| 8 | Filter Tabular | toolshed.g2.bx.psu.edu/repos/iuc/filter_tabular/filter_tabular/2.0.0 |
| 9 | CustomProDB | toolshed.g2.bx.psu.edu/repos/galaxyp/custom_pro_db/custom_pro_db/1.22.0 |
| 10 | GffCompare | toolshed.g2.bx.psu.edu/repos/iuc/gffcompare/gffcompare/0.11.2 |
| 11 | SQLite to tabular | toolshed.g2.bx.psu.edu/repos/iuc/sqlite_to_tabular/sqlite_to_tabular/2.0.0 |
| 12 | SQLite to tabular | toolshed.g2.bx.psu.edu/repos/iuc/sqlite_to_tabular/sqlite_to_tabular/2.0.0 |
| 13 | FASTA Merge Files and Filter Unique Sequences | toolshed.g2.bx.psu.edu/repos/galaxyp/fasta_merge_files_and_filter_unique_sequences/fasta_merge_files_and_filter_unique_sequences/1.2.0 |
| 14 | FASTA-to-Tabular | toolshed.g2.bx.psu.edu/repos/devteam/fasta_to_tabular/fasta2tab/1.1.1 |
| 15 | Convert gffCompare annotated GTF to BED | toolshed.g2.bx.psu.edu/repos/galaxyp/gffcompare_to_bed/gffcompare_to_bed/0.2.1 |
| 16 | Column Regex Find And Replace | toolshed.g2.bx.psu.edu/repos/galaxyp/regex_find_replace/regexColumn1/1.0.0 |
| 17 | Column Regex Find And Replace | toolshed.g2.bx.psu.edu/repos/galaxyp/regex_find_replace/regexColumn1/1.0.0 |
| 18 | FASTA-to-Tabular | toolshed.g2.bx.psu.edu/repos/devteam/fasta_to_tabular/fasta2tab/1.1.1 |
| 19 | Filter Tabular | toolshed.g2.bx.psu.edu/repos/iuc/filter_tabular/filter_tabular/2.0.0 |
| 20 | Translate BED transcripts | toolshed.g2.bx.psu.edu/repos/galaxyp/translate_bed/translate_bed/0.1.0 |
| 21 | Query Tabular | toolshed.g2.bx.psu.edu/repos/iuc/query_tabular/query_tabular/3.0.0 |
| 22 | Column Regex Find And Replace | toolshed.g2.bx.psu.edu/repos/galaxyp/regex_find_replace/regexColumn1/1.0.0 |
| 23 | Reference Protein Accessions | toolshed.g2.bx.psu.edu/repos/bgruening/text_processing/tp_cat/0.1.0 |
| 24 | bed to protein map | toolshed.g2.bx.psu.edu/repos/galaxyp/bed_to_protein_map/bed_to_protein_map/0.2.0 |
| 25 | Tabular-to-FASTA | toolshed.g2.bx.psu.edu/repos/devteam/tabular_to_fasta/tab2fasta/1.1.1 |
| 26 | Concatenate datasets | toolshed.g2.bx.psu.edu/repos/bgruening/text_processing/tp_cat/0.1.0 |
| 27 | FASTA Merge Files and Filter Unique Sequences | toolshed.g2.bx.psu.edu/repos/galaxyp/fasta_merge_files_and_filter_unique_sequences/fasta_merge_files_and_filter_unique_sequences/1.2.0 |
| 28 | Genomic_mapping_sqlite | toolshed.g2.bx.psu.edu/repos/iuc/query_tabular/query_tabular/3.0.0 |
Outputs
| ID | Name | Description | Type |
|---|---|---|---|
| CustomProDB_FASTA | #main/CustomProDB_FASTA | n/a |
|
| Reference_Protein_Accessions | #main/Reference_Protein_Accessions | n/a |
|
| Uniprot_cRAP_SAV_indel_translatedbed_FASTA | #main/Uniprot_cRAP_SAV_indel_translatedbed_FASTA | n/a |
|
| _anonymous_output_10 | #main/_anonymous_output_10 | n/a |
|
| _anonymous_output_11 | #main/_anonymous_output_11 | n/a |
|
| _anonymous_output_12 | #main/_anonymous_output_12 | n/a |
|
| _anonymous_output_13 | #main/_anonymous_output_13 | n/a |
|
| _anonymous_output_14 | #main/_anonymous_output_14 | n/a |
|
| _anonymous_output_15 | #main/_anonymous_output_15 | n/a |
|
| _anonymous_output_16 | #main/_anonymous_output_16 | n/a |
|
| _anonymous_output_17 | #main/_anonymous_output_17 | n/a |
|
| _anonymous_output_18 | #main/_anonymous_output_18 | n/a |
|
| _anonymous_output_19 | #main/_anonymous_output_19 | n/a |
|
| _anonymous_output_20 | #main/_anonymous_output_20 | n/a |
|
| _anonymous_output_21 | #main/_anonymous_output_21 | n/a |
|
| _anonymous_output_22 | #main/_anonymous_output_22 | n/a |
|
| _anonymous_output_23 | #main/_anonymous_output_23 | n/a |
|
| _anonymous_output_24 | #main/_anonymous_output_24 | n/a |
|
| _anonymous_output_25 | #main/_anonymous_output_25 | n/a |
|
| _anonymous_output_26 | #main/_anonymous_output_26 | n/a |
|
| _anonymous_output_27 | #main/_anonymous_output_27 | n/a |
|
| _anonymous_output_28 | #main/_anonymous_output_28 | n/a |
|
| _anonymous_output_29 | #main/_anonymous_output_29 | n/a |
|
| _anonymous_output_30 | #main/_anonymous_output_30 | n/a |
|
| _anonymous_output_31 | #main/_anonymous_output_31 | n/a |
|
| _anonymous_output_32 | #main/_anonymous_output_32 | n/a |
|
| _anonymous_output_33 | #main/_anonymous_output_33 | n/a |
|
| _anonymous_output_34 | #main/_anonymous_output_34 | n/a |
|
| _anonymous_output_4 | #main/_anonymous_output_4 | n/a |
|
| _anonymous_output_5 | #main/_anonymous_output_5 | n/a |
|
| _anonymous_output_6 | #main/_anonymous_output_6 | n/a |
|
| _anonymous_output_7 | #main/_anonymous_output_7 | n/a |
|
| _anonymous_output_8 | #main/_anonymous_output_8 | n/a |
|
| _anonymous_output_9 | #main/_anonymous_output_9 | n/a |
|
| chr_corrected_gtf | #main/chr_corrected_gtf | n/a |
|
| genomic_mapping_sqlite | #main/genomic_mapping_sqlite | n/a |
|
| variant_annoation_sqlite | #main/variant_annoation_sqlite | n/a |
|
Version History
8.0 (latest) Created 16th Jul 2024 at 14:07 by Helena Rasche
Added/updated 4 files
Open
master
339d7de
12.0 (earliest) Created 25th Jun 2024 at 11:09 by Helena Rasche
Added/updated 4 files
Frozen
12.0
e5eda2d
Creators and SubmitterCreators
Not specifiedSubmitter
Discussion Channel
Activity
Views: 1326 Downloads: 519 Runs: 0
Created: 25th Jun 2024 at 11:09
Last updated: 25th Jun 2024 at 11:09
Tags
AttributionsNone
Visit source
Run on Galaxy
https://orcid.org/0000-0001-9760-8992