Workflow Type: Galaxy
Open
Frozen
Creates input file for Filter, Plot, Explore tutorial
Associated Tutorial
This workflows is part of the tutorial EBI SCXA to AnnData (Scanpy) or Seurat Object, available in the GTN
Features
- Includes Galaxy Workflow Tests
Thanks to...
Tutorial Author(s): Julia Jakiela, Wendi Bacon
Workflow Author(s): Julia Jakiela
Funder(s): ELIXIR-UK: FAIR Data Stewardship training
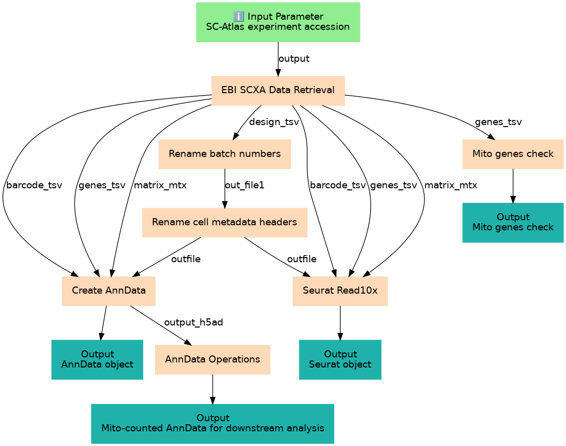
Inputs
| ID | Name | Description | Type |
|---|---|---|---|
| SC-Atlas experiment accession | SC-Atlas experiment accession | EBI Single Cell Atlas accession for the experiment that you want to retrieve. |
|
Steps
| ID | Name | Description |
|---|---|---|
| 1 | EBI SCXA Data Retrieval | toolshed.g2.bx.psu.edu/repos/ebi-gxa/retrieve_scxa/retrieve_scxa/v0.0.2+galaxy2 |
| 2 | Rename batch numbers | Changes the batch label from "1" to "N01" etc toolshed.g2.bx.psu.edu/repos/galaxyp/regex_find_replace/regexColumn1/1.0.3 |
| 3 | Mito genes check | Shows how mitochondrial genes are annotated. toolshed.g2.bx.psu.edu/repos/bgruening/text_processing/tp_grep_tool/1.1.1 |
| 4 | Rename cell metadata headers | toolshed.g2.bx.psu.edu/repos/bgruening/text_processing/tp_find_and_replace/1.1.4 |
| 5 | Create AnnData | toolshed.g2.bx.psu.edu/repos/ebi-gxa/scanpy_read_10x/scanpy_read_10x/1.8.1+galaxy9 |
| 6 | Seurat Read10x | toolshed.g2.bx.psu.edu/repos/ebi-gxa/seurat_read10x/seurat_read10x/3.2.3+galaxy0 |
| 7 | AnnData Operations | toolshed.g2.bx.psu.edu/repos/ebi-gxa/anndata_ops/anndata_ops/1.8.1+galaxy92 |
Outputs
| ID | Name | Description | Type |
|---|---|---|---|
| Mito genes check | Mito genes check | n/a |
|
| AnnData object | AnnData object | n/a |
|
| Seurat object | Seurat object | n/a |
|
| Mito-counted AnnData for downstream analysis | Mito-counted AnnData for downstream analysis | n/a |
|
Version History
1.0 (latest) Created 16th Jul 2024 at 14:10 by Helena Rasche
Added/updated 4 files
Open
master
2c930db
2.0 (earliest) Created 25th Jun 2024 at 11:10 by Helena Rasche
Added/updated 4 files
Frozen
2.0
b75959b
Creators and SubmitterCreators
Not specifiedSubmitter
Discussion Channel
Tool
Activity
Views: 1439 Downloads: 497 Runs: 0
Created: 25th Jun 2024 at 11:10
Last updated: 25th Jun 2024 at 11:10
AttributionsNone
Visit source
Run on Galaxy
https://orcid.org/0000-0001-9760-8992