Workflow Type: Galaxy
Open
Frozen
Proteogenomics 3: Novel peptide analysis
Associated Tutorial
This workflows is part of the tutorial GTN Proteogemics3 Novel Peptide Analysis, available in the GTN
Thanks to...
Tutorial Author(s): Subina Mehta, Timothy J. Griffin, Pratik Jagtap, Ray Sajulga, James Johnson, Praveen Kumar
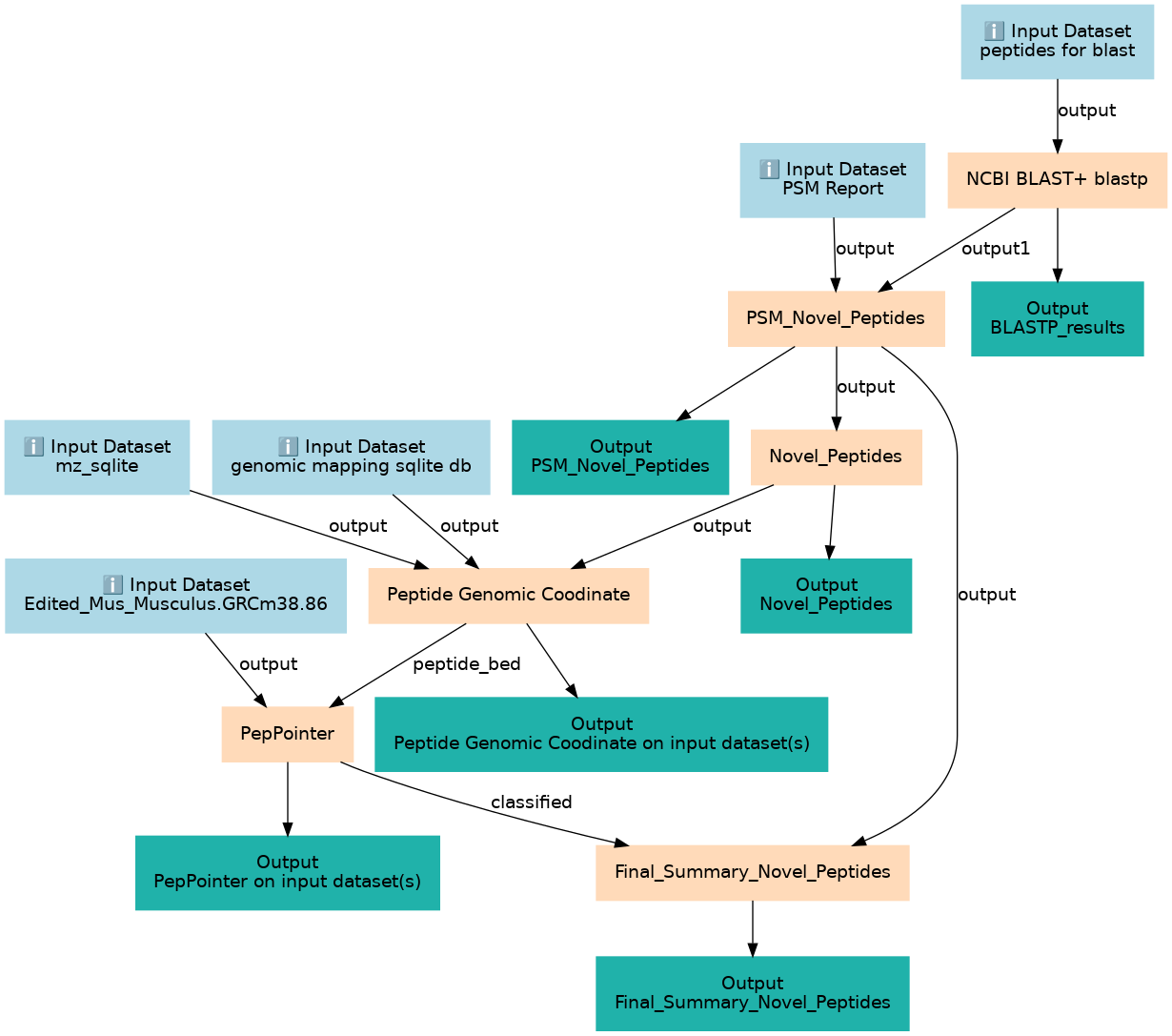
Inputs
| ID | Name | Description | Type |
|---|---|---|---|
| Edited_Mus_Musculus.GRCm38.86 | #main/Edited_Mus_Musculus.GRCm38.86 | n/a |
|
| PSM Report | #main/PSM Report | n/a |
|
| genomic mapping sqlite db | #main/genomic mapping sqlite db | n/a |
|
| mz_sqlite | #main/mz_sqlite | n/a |
|
| peptides for blast | #main/peptides for blast | n/a |
|
Steps
| ID | Name | Description |
|---|---|---|
| 5 | NCBI BLAST+ blastp | toolshed.g2.bx.psu.edu/repos/devteam/ncbi_blast_plus/ncbi_blastp_wrapper/0.3.3 |
| 6 | PSM_Novel_Peptides | toolshed.g2.bx.psu.edu/repos/iuc/query_tabular/query_tabular/3.0.0 |
| 7 | Novel_Peptides | toolshed.g2.bx.psu.edu/repos/iuc/query_tabular/query_tabular/3.0.0 |
| 8 | Peptide Genomic Coodinate | toolshed.g2.bx.psu.edu/repos/galaxyp/peptide_genomic_coordinate/peptide_genomic_coordinate/0.1.1 |
| 9 | PepPointer | toolshed.g2.bx.psu.edu/repos/galaxyp/pep_pointer/pep_pointer/0.1.3 |
| 10 | Final_Summary_Novel_Peptides | toolshed.g2.bx.psu.edu/repos/iuc/query_tabular/query_tabular/3.0.0 |
Outputs
| ID | Name | Description | Type |
|---|---|---|---|
| BLASTP_results | #main/BLASTP_results | n/a |
|
| Final_Summary_Novel_Peptides | #main/Final_Summary_Novel_Peptides | n/a |
|
| Novel_Peptides | #main/Novel_Peptides | n/a |
|
| PSM_Novel_Peptides | #main/PSM_Novel_Peptides | n/a |
|
| PepPointer on input dataset(s) | #main/PepPointer on input dataset(s) | n/a |
|
| Peptide Genomic Coodinate on input dataset(s) | #main/Peptide Genomic Coodinate on input dataset(s) | n/a |
|
Version History
6.0 (latest) Created 16th Jul 2024 at 14:07 by Helena Rasche
Added/updated 4 files
Open
master
a493a90
7.0 (earliest) Created 25th Jun 2024 at 11:14 by Helena Rasche
Added/updated 4 files
Frozen
7.0
62da396
Creators and SubmitterCreators
Not specifiedSubmitter
Discussion Channel
Tool
Activity
Views: 1455 Downloads: 521 Runs: 0
Created: 25th Jun 2024 at 11:14
Last updated: 25th Jun 2024 at 11:14
Tags
AttributionsNone
Visit source
Run on Galaxy
https://orcid.org/0000-0001-9760-8992