Workflow Type: Galaxy
Open
Frozen
Associated Tutorial
This workflows is part of the tutorial Scanpy Parameter Iterator workflow full (imported from URL), available in the GTN
Features
- Includes Galaxy Workflow Tests
Thanks to...
Tutorial Author(s): Julia Jakiela
Tutorial Contributor(s): Wendi Bacon
Workflow Author(s): Julia Jakiela
Funder(s): EOSC-Life
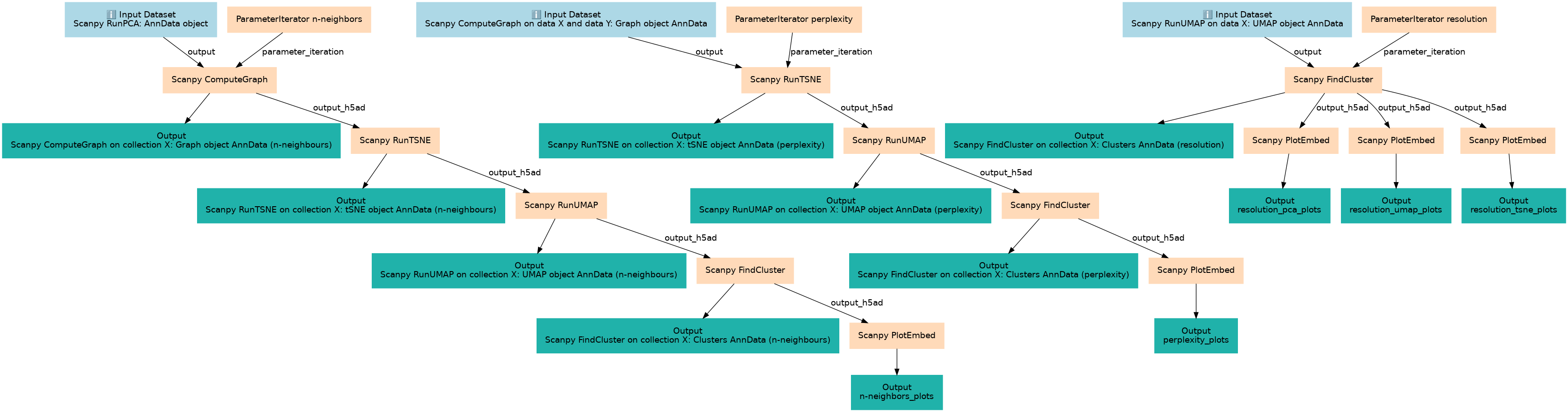
Inputs
| ID | Name | Description | Type |
|---|---|---|---|
| Scanpy ComputeGraph on data X and data Y: Graph object AnnData | #main/Scanpy ComputeGraph on data X and data Y: Graph object AnnData | n/a |
|
| Scanpy RunPCA: AnnData object | #main/Scanpy RunPCA: AnnData object | n/a |
|
| Scanpy RunUMAP on data X: UMAP object AnnData | #main/Scanpy RunUMAP on data X: UMAP object AnnData | n/a |
|
Steps
| ID | Name | Description |
|---|---|---|
| 1 | ParameterIterator n-neighbors | toolshed.g2.bx.psu.edu/repos/ebi-gxa/scanpy_parameter_iterator/scanpy_parameter_iterator/0.0.1+galaxy9 |
| 3 | ParameterIterator perplexity | toolshed.g2.bx.psu.edu/repos/ebi-gxa/scanpy_parameter_iterator/scanpy_parameter_iterator/0.0.1+galaxy9 |
| 5 | ParameterIterator resolution | toolshed.g2.bx.psu.edu/repos/ebi-gxa/scanpy_parameter_iterator/scanpy_parameter_iterator/0.0.1+galaxy9 |
| 6 | Scanpy ComputeGraph | toolshed.g2.bx.psu.edu/repos/ebi-gxa/scanpy_compute_graph/scanpy_compute_graph/1.8.1+galaxy9 |
| 7 | Scanpy RunTSNE | toolshed.g2.bx.psu.edu/repos/ebi-gxa/scanpy_run_tsne/scanpy_run_tsne/1.8.1+galaxy9 |
| 8 | Scanpy FindCluster | toolshed.g2.bx.psu.edu/repos/ebi-gxa/scanpy_find_cluster/scanpy_find_cluster/1.8.1+galaxy9 |
| 9 | Scanpy RunTSNE | toolshed.g2.bx.psu.edu/repos/ebi-gxa/scanpy_run_tsne/scanpy_run_tsne/1.8.1+galaxy9 |
| 10 | Scanpy RunUMAP | toolshed.g2.bx.psu.edu/repos/ebi-gxa/scanpy_run_umap/scanpy_run_umap/1.8.1+galaxy9 |
| 11 | Scanpy PlotEmbed | toolshed.g2.bx.psu.edu/repos/ebi-gxa/scanpy_plot_embed/scanpy_plot_embed/1.8.1+galaxy9 |
| 12 | Scanpy PlotEmbed | toolshed.g2.bx.psu.edu/repos/ebi-gxa/scanpy_plot_embed/scanpy_plot_embed/1.8.1+galaxy9 |
| 13 | Scanpy PlotEmbed | toolshed.g2.bx.psu.edu/repos/ebi-gxa/scanpy_plot_embed/scanpy_plot_embed/1.8.1+galaxy9 |
| 14 | Scanpy RunUMAP | toolshed.g2.bx.psu.edu/repos/ebi-gxa/scanpy_run_umap/scanpy_run_umap/1.8.1+galaxy9 |
| 15 | Scanpy FindCluster | toolshed.g2.bx.psu.edu/repos/ebi-gxa/scanpy_find_cluster/scanpy_find_cluster/1.8.1+galaxy9 |
| 16 | Scanpy FindCluster | toolshed.g2.bx.psu.edu/repos/ebi-gxa/scanpy_find_cluster/scanpy_find_cluster/1.8.1+galaxy9 |
| 17 | Scanpy PlotEmbed | toolshed.g2.bx.psu.edu/repos/ebi-gxa/scanpy_plot_embed/scanpy_plot_embed/1.8.1+galaxy9 |
| 18 | Scanpy PlotEmbed | toolshed.g2.bx.psu.edu/repos/ebi-gxa/scanpy_plot_embed/scanpy_plot_embed/1.8.1+galaxy9 |
Outputs
| ID | Name | Description | Type |
|---|---|---|---|
| Scanpy ComputeGraph on collection X: Graph object AnnData (n-neighbours) | #main/Scanpy ComputeGraph on collection X: Graph object AnnData (n-neighbours) | n/a |
|
| Scanpy FindCluster on collection X: Clusters AnnData (n-neighbours) | #main/Scanpy FindCluster on collection X: Clusters AnnData (n-neighbours) | n/a |
|
| Scanpy FindCluster on collection X: Clusters AnnData (perplexity) | #main/Scanpy FindCluster on collection X: Clusters AnnData (perplexity) | n/a |
|
| Scanpy FindCluster on collection X: Clusters AnnData (resolution) | #main/Scanpy FindCluster on collection X: Clusters AnnData (resolution) | n/a |
|
| Scanpy RunTSNE on collection X: tSNE object AnnData (n-neighbours) | #main/Scanpy RunTSNE on collection X: tSNE object AnnData (n-neighbours) | n/a |
|
| Scanpy RunTSNE on collection X: tSNE object AnnData (perplexity) | #main/Scanpy RunTSNE on collection X: tSNE object AnnData (perplexity) | n/a |
|
| Scanpy RunUMAP on collection X: UMAP object AnnData (n-neighbours) | #main/Scanpy RunUMAP on collection X: UMAP object AnnData (n-neighbours) | n/a |
|
| Scanpy RunUMAP on collection X: UMAP object AnnData (perplexity) | #main/Scanpy RunUMAP on collection X: UMAP object AnnData (perplexity) | n/a |
|
| n-neighbors_plots | #main/n-neighbors_plots | n/a |
|
| perplexity_plots | #main/perplexity_plots | n/a |
|
| resolution_pca_plots | #main/resolution_pca_plots | n/a |
|
| resolution_tsne_plots | #main/resolution_tsne_plots | n/a |
|
| resolution_umap_plots | #main/resolution_umap_plots | n/a |
|
Version History
1.0 (latest) Created 16th Jul 2024 at 14:10 by Helena Rasche
Added/updated 4 files
Open
master
9d5e8c3
2.0 (earliest) Created 25th Jun 2024 at 11:14 by Helena Rasche
Added/updated 4 files
Frozen
2.0
f11d1e9
Creators and SubmitterCreators
Not specifiedSubmitter
Discussion Channel
Tool
Activity
Views: 1407 Downloads: 524 Runs: 0
Created: 25th Jun 2024 at 11:14
Last updated: 25th Jun 2024 at 11:14
AttributionsNone
Visit source
Run on Galaxy
https://orcid.org/0000-0001-9760-8992