Workflow Type: Galaxy
Open
Frozen
End-to-End Tissue Microarray Analysis with Galaxy-ME
Associated Tutorial
This workflows is part of the tutorial GTN_Exemplar_002_TMA_workflow, available in the GTN
Thanks to...
Tutorial Author(s): Cameron Watson, Allison Creason
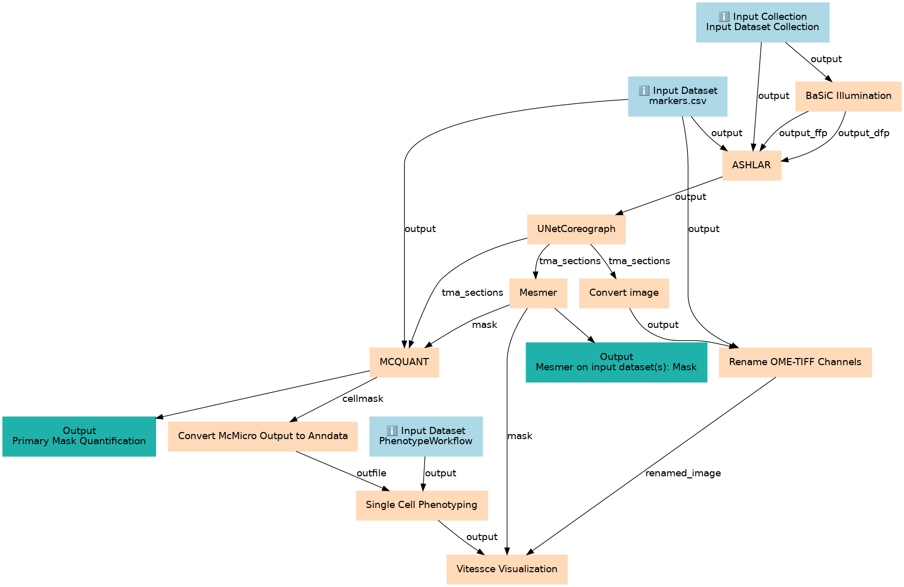
Inputs
| ID | Name | Description | Type |
|---|---|---|---|
| Input Dataset Collection | #main/Input Dataset Collection | n/a |
|
| PhenotypeWorkflow | #main/PhenotypeWorkflow | n/a |
|
| markers.csv | #main/markers.csv | n/a |
|
Steps
| ID | Name | Description |
|---|---|---|
| 3 | BaSiC Illumination | toolshed.g2.bx.psu.edu/repos/perssond/basic_illumination/basic_illumination/1.0.3+galaxy1 |
| 4 | ASHLAR | toolshed.g2.bx.psu.edu/repos/perssond/ashlar/ashlar/1.14.0+galaxy1 |
| 5 | UNetCoreograph | toolshed.g2.bx.psu.edu/repos/perssond/coreograph/unet_coreograph/2.2.8+galaxy1 |
| 6 | Mesmer | toolshed.g2.bx.psu.edu/repos/goeckslab/mesmer/mesmer/0.12.3+galaxy2 |
| 7 | Convert image | toolshed.g2.bx.psu.edu/repos/imgteam/bfconvert/ip_convertimage/6.7.0+galaxy0 |
| 8 | MCQUANT | toolshed.g2.bx.psu.edu/repos/perssond/quantification/quantification/1.5.3+galaxy1 |
| 9 | Rename OME-TIFF Channels | toolshed.g2.bx.psu.edu/repos/goeckslab/rename_tiff_channels/rename_tiff_channels/0.0.1+galaxy1 |
| 10 | Convert McMicro Output to Anndata | toolshed.g2.bx.psu.edu/repos/goeckslab/scimap_mcmicro_to_anndata/scimap_mcmicro_to_anndata/0.17.7+galaxy0 |
| 11 | Single Cell Phenotyping | toolshed.g2.bx.psu.edu/repos/goeckslab/scimap_phenotyping/scimap_phenotyping/0.17.7+galaxy0 |
| 12 | Vitessce Visualization | toolshed.g2.bx.psu.edu/repos/goeckslab/vitessce_spatial/vitessce_spatial/1.0.4+galaxy0 |
Outputs
| ID | Name | Description | Type |
|---|---|---|---|
| Mesmer on input dataset(s): Mask | #main/Mesmer on input dataset(s): Mask | n/a |
|
| Primary Mask Quantification | #main/Primary Mask Quantification | n/a |
|
| _anonymous_output_1 | #main/_anonymous_output_1 | n/a |
|
| _anonymous_output_10 | #main/_anonymous_output_10 | n/a |
|
| _anonymous_output_11 | #main/_anonymous_output_11 | n/a |
|
| _anonymous_output_2 | #main/_anonymous_output_2 | n/a |
|
| _anonymous_output_3 | #main/_anonymous_output_3 | n/a |
|
| _anonymous_output_4 | #main/_anonymous_output_4 | n/a |
|
| _anonymous_output_5 | #main/_anonymous_output_5 | n/a |
|
| _anonymous_output_6 | #main/_anonymous_output_6 | n/a |
|
| _anonymous_output_7 | #main/_anonymous_output_7 | n/a |
|
| _anonymous_output_8 | #main/_anonymous_output_8 | n/a |
|
| _anonymous_output_9 | #main/_anonymous_output_9 | n/a |
|
Version History
1.0 (latest) Created 16th Jul 2024 at 14:10 by Helena Rasche
Added/updated 4 files
Open
master
759b4a3
3.0 (earliest) Created 25th Jun 2024 at 11:17 by Helena Rasche
Added/updated 4 files
Frozen
3.0
346a035
Creators and SubmitterCreators
Not specifiedSubmitter
Discussion Channel
Activity
Views: 1374 Downloads: 547 Runs: 0
Created: 25th Jun 2024 at 11:17
Last updated: 25th Jun 2024 at 11:17
AttributionsNone
Visit source
Run on Galaxy
https://orcid.org/0000-0001-9760-8992