Workflow Type: Galaxy
Open
Frozen
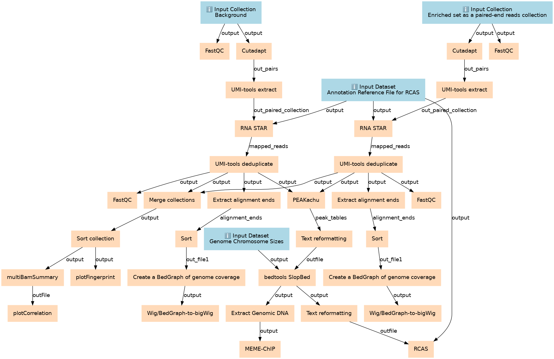
CLIP-Seq data analysis from pre-processing to motif detection
Associated Tutorial
This workflows is part of the tutorial Tutorial CLIPseq Explorer Demultiplexed PEAKachu eCLIP Hg38 , available in the GTN
Thanks to...
Tutorial Author(s): Florian Heyl, Daniel Maticzka, Bérénice Batut
Inputs
| ID | Name | Description | Type |
|---|---|---|---|
| Annotation Reference File for RCAS | #main/Annotation Reference File for RCAS | n/a |
|
| Background | #main/Background | n/a |
|
| Enriched set as a paired-end reads collection | #main/Enriched set as a paired-end reads collection | n/a |
|
| Genome Chromosome Sizes | #main/Genome Chromosome Sizes | n/a |
|
Steps
| ID | Name | Description |
|---|---|---|
| 4 | FastQC | toolshed.g2.bx.psu.edu/repos/devteam/fastqc/fastqc/0.73+galaxy0 |
| 5 | Cutadapt | toolshed.g2.bx.psu.edu/repos/lparsons/cutadapt/cutadapt/4.0+galaxy1 |
| 6 | FastQC | toolshed.g2.bx.psu.edu/repos/devteam/fastqc/fastqc/0.73+galaxy0 |
| 7 | Cutadapt | toolshed.g2.bx.psu.edu/repos/lparsons/cutadapt/cutadapt/4.0+galaxy1 |
| 8 | UMI-tools extract | toolshed.g2.bx.psu.edu/repos/iuc/umi_tools_extract/umi_tools_extract/1.1.2+galaxy2 |
| 9 | UMI-tools extract | toolshed.g2.bx.psu.edu/repos/iuc/umi_tools_extract/umi_tools_extract/1.1.2+galaxy2 |
| 10 | RNA STAR | toolshed.g2.bx.psu.edu/repos/iuc/rgrnastar/rna_star/2.7.8a+galaxy1 |
| 11 | RNA STAR | toolshed.g2.bx.psu.edu/repos/iuc/rgrnastar/rna_star/2.7.8a+galaxy1 |
| 12 | UMI-tools deduplicate | toolshed.g2.bx.psu.edu/repos/iuc/umi_tools_dedup/umi_tools_dedup/1.1.2+galaxy2 |
| 13 | UMI-tools deduplicate | toolshed.g2.bx.psu.edu/repos/iuc/umi_tools_dedup/umi_tools_dedup/1.1.2+galaxy2 |
| 14 | Extract alignment ends | toolshed.g2.bx.psu.edu/repos/iuc/bctools_extract_alignment_ends/bctools_extract_alignment_ends/0.2.2 |
| 15 | FastQC | toolshed.g2.bx.psu.edu/repos/devteam/fastqc/fastqc/0.73+galaxy0 |
| 16 | PEAKachu | toolshed.g2.bx.psu.edu/repos/rnateam/peakachu/peakachu/0.1.0.2 |
| 17 | Merge collections | __MERGE_COLLECTION__ |
| 18 | Extract alignment ends | toolshed.g2.bx.psu.edu/repos/iuc/bctools_extract_alignment_ends/bctools_extract_alignment_ends/0.2.2 |
| 19 | FastQC | toolshed.g2.bx.psu.edu/repos/devteam/fastqc/fastqc/0.73+galaxy0 |
| 20 | Sort | sort1 |
| 21 | Text reformatting | toolshed.g2.bx.psu.edu/repos/bgruening/text_processing/tp_awk_tool/1.1.2 |
| 22 | Sort collection | __SORTLIST__ |
| 23 | Sort | sort1 |
| 24 | Create a BedGraph of genome coverage | toolshed.g2.bx.psu.edu/repos/iuc/bedtools/bedtools_genomecoveragebed_bedgraph/2.19.0 |
| 25 | bedtools SlopBed | toolshed.g2.bx.psu.edu/repos/iuc/bedtools/bedtools_slopbed/2.30.0+galaxy1 |
| 26 | plotFingerprint | toolshed.g2.bx.psu.edu/repos/bgruening/deeptools_plot_fingerprint/deeptools_plot_fingerprint/3.5.1.0.0 |
| 27 | multiBamSummary | toolshed.g2.bx.psu.edu/repos/bgruening/deeptools_multi_bam_summary/deeptools_multi_bam_summary/3.5.1.0.0 |
| 28 | Create a BedGraph of genome coverage | toolshed.g2.bx.psu.edu/repos/iuc/bedtools/bedtools_genomecoveragebed_bedgraph/2.19.0 |
| 29 | Wig/BedGraph-to-bigWig | wig_to_bigWig |
| 30 | Extract Genomic DNA | toolshed.g2.bx.psu.edu/repos/iuc/extract_genomic_dna/Extract genomic DNA 1/3.0.3+galaxy2 |
| 31 | Text reformatting | toolshed.g2.bx.psu.edu/repos/bgruening/text_processing/tp_awk_tool/1.1.2 |
| 32 | plotCorrelation | toolshed.g2.bx.psu.edu/repos/bgruening/deeptools_plot_correlation/deeptools_plot_correlation/3.5.1.0.0 |
| 33 | Wig/BedGraph-to-bigWig | wig_to_bigWig |
| 34 | MEME-ChIP | toolshed.g2.bx.psu.edu/repos/iuc/meme_chip/meme_chip/4.11.2+galaxy1 |
| 35 | RCAS | toolshed.g2.bx.psu.edu/repos/rnateam/rcas/rcas/1.5.4 |
Outputs
| ID | Name | Description | Type |
|---|---|---|---|
| _anonymous_output_1 | #main/_anonymous_output_1 | n/a |
|
| _anonymous_output_10 | #main/_anonymous_output_10 | n/a |
|
| _anonymous_output_11 | #main/_anonymous_output_11 | n/a |
|
| _anonymous_output_12 | #main/_anonymous_output_12 | n/a |
|
| _anonymous_output_13 | #main/_anonymous_output_13 | n/a |
|
| _anonymous_output_2 | #main/_anonymous_output_2 | n/a |
|
| _anonymous_output_3 | #main/_anonymous_output_3 | n/a |
|
| _anonymous_output_4 | #main/_anonymous_output_4 | n/a |
|
| _anonymous_output_5 | #main/_anonymous_output_5 | n/a |
|
| _anonymous_output_6 | #main/_anonymous_output_6 | n/a |
|
| _anonymous_output_7 | #main/_anonymous_output_7 | n/a |
|
| _anonymous_output_8 | #main/_anonymous_output_8 | n/a |
|
| _anonymous_output_9 | #main/_anonymous_output_9 | n/a |
|
Version History
8.0 (latest) Created 16th Jul 2024 at 14:06 by Helena Rasche
Added/updated 4 files
Open
master
f7bed96
9.0 (earliest) Created 25th Jun 2024 at 11:19 by Helena Rasche
Added/updated 4 files
Frozen
9.0
df44e92
Creators and SubmitterCreators
Not specifiedSubmitter
Discussion Channel
Activity
Views: 1393 Downloads: 522 Runs: 0
Created: 25th Jun 2024 at 11:19
Last updated: 25th Jun 2024 at 11:19
Tags
AttributionsNone
Visit source
Run on Galaxy
https://orcid.org/0000-0001-9760-8992