Workflow Type: Galaxy
Open
Frozen
Associated Tutorial
This workflows is part of the tutorial Sanger1 : From AB1 to aligned consensus and primers fasta + BLAST, available in the GTN
Features
- Includes Galaxy Workflow Tests
Thanks to...
Tutorial Author(s): Coline Royaux
Workflow Author(s): Coline Royaux
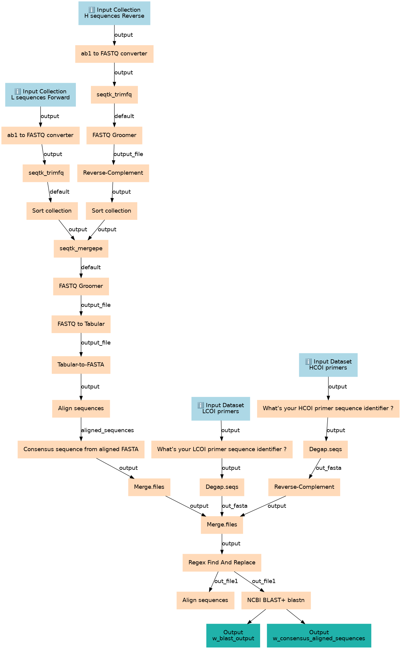
Inputs
| ID | Name | Description | Type |
|---|---|---|---|
| H sequences (Reverse) | H sequences (Reverse) | n/a |
|
| HCOI primers | HCOI primers | n/a |
|
| L sequences (Forward) | L sequences (Forward) | n/a |
|
| LCOI primers | LCOI primers | n/a |
|
Steps
| ID | Name | Description |
|---|---|---|
| 4 | ab1 to FASTQ converter | toolshed.g2.bx.psu.edu/repos/ecology/ab1_fastq_converter/ab1_fastq_converter/1.20.0 |
| 5 | ab1 to FASTQ converter | toolshed.g2.bx.psu.edu/repos/ecology/ab1_fastq_converter/ab1_fastq_converter/1.20.0 |
| 6 | What's your LCOI primer sequence identifier ? | toolshed.g2.bx.psu.edu/repos/galaxyp/filter_by_fasta_ids/filter_by_fasta_ids/2.3 |
| 7 | What's your HCOI primer sequence identifier ? | toolshed.g2.bx.psu.edu/repos/galaxyp/filter_by_fasta_ids/filter_by_fasta_ids/2.3 |
| 8 | seqtk_trimfq | toolshed.g2.bx.psu.edu/repos/iuc/seqtk/seqtk_trimfq/1.3.1 |
| 9 | seqtk_trimfq | toolshed.g2.bx.psu.edu/repos/iuc/seqtk/seqtk_trimfq/1.3.1 |
| 10 | Degap.seqs | toolshed.g2.bx.psu.edu/repos/iuc/mothur_degap_seqs/mothur_degap_seqs/1.39.5.0 |
| 11 | Degap.seqs | toolshed.g2.bx.psu.edu/repos/iuc/mothur_degap_seqs/mothur_degap_seqs/1.39.5.0 |
| 12 | Sort collection | __SORTLIST__ |
| 13 | FASTQ Groomer | toolshed.g2.bx.psu.edu/repos/devteam/fastq_groomer/fastq_groomer/1.1.5 |
| 14 | Reverse-Complement | toolshed.g2.bx.psu.edu/repos/devteam/fastx_reverse_complement/cshl_fastx_reverse_complement/1.0.2+galaxy0 |
| 15 | Reverse-Complement | toolshed.g2.bx.psu.edu/repos/devteam/fastx_reverse_complement/cshl_fastx_reverse_complement/1.0.2+galaxy0 |
| 16 | Sort collection | __SORTLIST__ |
| 17 | seqtk_mergepe | toolshed.g2.bx.psu.edu/repos/iuc/seqtk/seqtk_mergepe/1.3.1 |
| 18 | FASTQ Groomer | toolshed.g2.bx.psu.edu/repos/devteam/fastq_groomer/fastq_groomer/1.1.5 |
| 19 | FASTQ to Tabular | toolshed.g2.bx.psu.edu/repos/devteam/fastq_to_tabular/fastq_to_tabular/1.1.5 |
| 20 | Tabular-to-FASTA | toolshed.g2.bx.psu.edu/repos/devteam/tabular_to_fasta/tab2fasta/1.1.1 |
| 21 | Align sequences | toolshed.g2.bx.psu.edu/repos/iuc/qiime_align_seqs/qiime_align_seqs/1.9.1.0 |
| 22 | Consensus sequence from aligned FASTA | toolshed.g2.bx.psu.edu/repos/ecology/aligned_to_consensus/aligned_to_consensus/1.0.0 |
| 23 | Merge.files | toolshed.g2.bx.psu.edu/repos/iuc/mothur_merge_files/mothur_merge_files/1.39.5.0 |
| 24 | Merge.files | toolshed.g2.bx.psu.edu/repos/iuc/mothur_merge_files/mothur_merge_files/1.39.5.0 |
| 25 | Regex Find And Replace | toolshed.g2.bx.psu.edu/repos/galaxyp/regex_find_replace/regex1/1.0.3 |
| 26 | Align sequences | toolshed.g2.bx.psu.edu/repos/iuc/qiime_align_seqs/qiime_align_seqs/1.9.1.0 |
| 27 | NCBI BLAST+ blastn | toolshed.g2.bx.psu.edu/repos/devteam/ncbi_blast_plus/ncbi_blastn_wrapper/2.10.1+galaxy2 |
Outputs
| ID | Name | Description | Type |
|---|---|---|---|
| _anonymous_output_1 | _anonymous_output_1 | n/a |
|
| _anonymous_output_2 | _anonymous_output_2 | n/a |
|
| _anonymous_output_3 | _anonymous_output_3 | n/a |
|
| _anonymous_output_4 | _anonymous_output_4 | n/a |
|
| _anonymous_output_5 | _anonymous_output_5 | n/a |
|
| _anonymous_output_6 | _anonymous_output_6 | n/a |
|
| _anonymous_output_7 | _anonymous_output_7 | n/a |
|
| _anonymous_output_8 | _anonymous_output_8 | n/a |
|
| _anonymous_output_9 | _anonymous_output_9 | n/a |
|
| _anonymous_output_10 | _anonymous_output_10 | n/a |
|
| _anonymous_output_11 | _anonymous_output_11 | n/a |
|
| _anonymous_output_12 | _anonymous_output_12 | n/a |
|
| _anonymous_output_13 | _anonymous_output_13 | n/a |
|
| _anonymous_output_14 | _anonymous_output_14 | n/a |
|
| _anonymous_output_15 | _anonymous_output_15 | n/a |
|
| _anonymous_output_16 | _anonymous_output_16 | n/a |
|
| _anonymous_output_17 | _anonymous_output_17 | n/a |
|
| w_blast_output | w_blast_output | n/a |
|
| w_consensus_aligned_sequences | w_consensus_aligned_sequences | n/a |
|
Version History
1.0 (latest) Created 16th Jul 2024 at 14:24 by Helena Rasche
Added/updated 4 files
Open
master
6122661
2.0 (earliest) Created 25th Jun 2024 at 11:19 by Helena Rasche
Added/updated 4 files
Frozen
2.0
93157b5
Creators and SubmitterCreators
Not specifiedSubmitter
Discussion Channel
License
Activity
Views: 1401 Downloads: 536 Runs: 0
Created: 25th Jun 2024 at 11:19
Last updated: 25th Jun 2024 at 11:19
AttributionsNone
Visit source
Run on Galaxy
https://orcid.org/0000-0001-9760-8992