Workflow Type: Galaxy
Open
Frozen
RAD-Seq Reference-based data analysis
Associated Tutorial
This workflows is part of the tutorial Workflow Constructed From History 'STACKS RAD: Population Genomics With Reference Genome', available in the GTN
Thanks to...
Tutorial Author(s): Yvan Le Bras
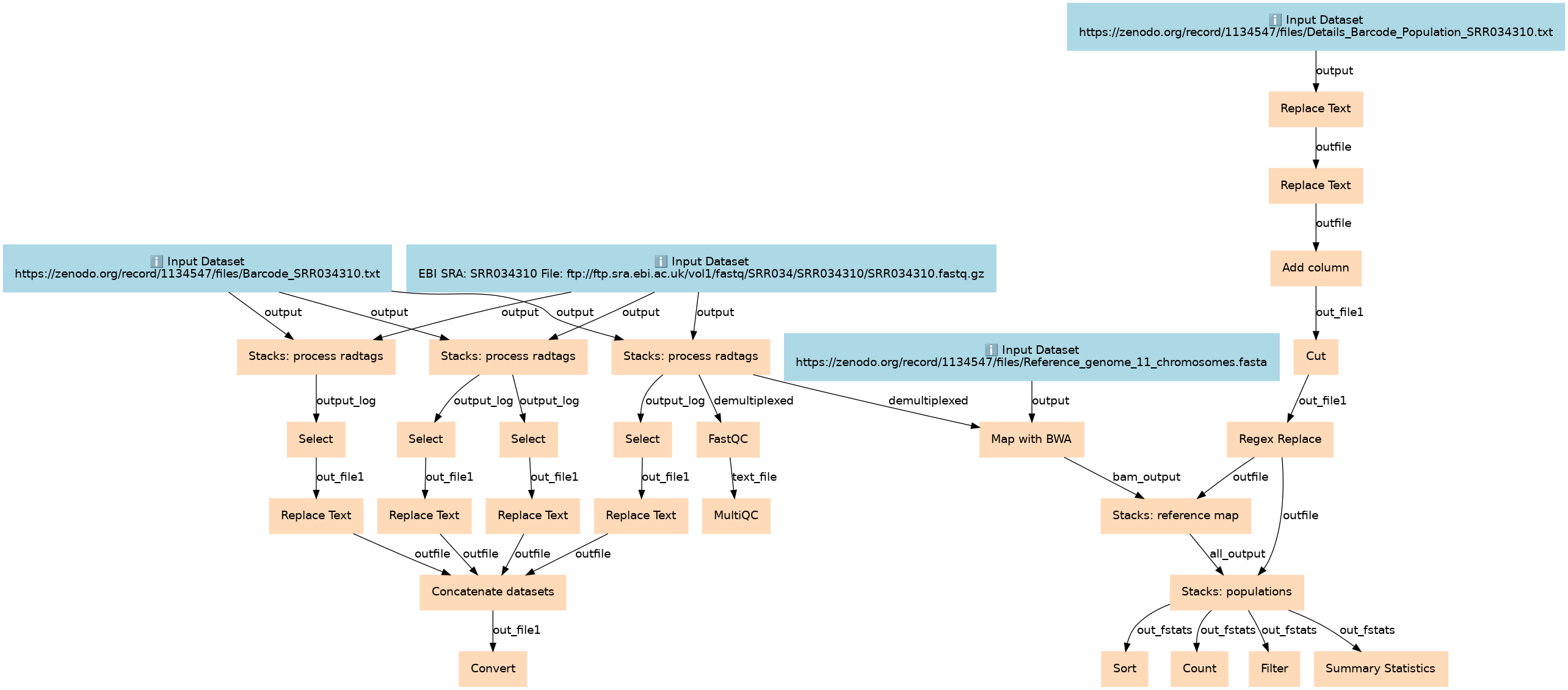
Inputs
| ID | Name | Description | Type |
|---|---|---|---|
| SRR034310.fastq.gz | EBI SRA: SRR034310 File: ftp://ftp.sra.ebi.ac.uk/vol1/fastq/SRR034/SRR034310/SRR034310.fastq.gz | n/a |
|
| Barcode_SRR034310.txt | https://zenodo.org/record/1134547/files/Barcode_SRR034310.txt | n/a |
|
| Details_Barcode_Population_SRR034310.txt | https://zenodo.org/record/1134547/files/Details_Barcode_Population_SRR034310.txt | n/a |
|
| Reference_genome_11_chromosomes.fasta | https://zenodo.org/record/1134547/files/Reference_genome_11_chromosomes.fasta | n/a |
|
Steps
| ID | Name | Description |
|---|---|---|
| 10 | FastQC | toolshed.g2.bx.psu.edu/repos/devteam/fastqc/fastqc/0.71 |
| 11 | Map with BWA | toolshed.g2.bx.psu.edu/repos/devteam/bwa/bwa/0.7.17.4 |
| 12 | Select | Grep1 |
| 13 | Select | Grep1 |
| 14 | Replace Text | toolshed.g2.bx.psu.edu/repos/bgruening/text_processing/tp_replace_in_line/1.1.1 |
| 15 | Replace Text | toolshed.g2.bx.psu.edu/repos/bgruening/text_processing/tp_replace_in_line/1.1.1 |
| 16 | Replace Text | toolshed.g2.bx.psu.edu/repos/bgruening/text_processing/tp_replace_in_line/1.1.1 |
| 17 | MultiQC | toolshed.g2.bx.psu.edu/repos/iuc/multiqc/multiqc/1.6 |
| 18 | Replace Text | toolshed.g2.bx.psu.edu/repos/bgruening/text_processing/tp_replace_in_line/1.1.1 |
| 19 | Replace Text | toolshed.g2.bx.psu.edu/repos/bgruening/text_processing/tp_replace_in_line/1.1.1 |
| 20 | Add column | addValue |
| 21 | Concatenate datasets | cat1 |
| 22 | Cut | Cut1 |
| 23 | Convert | Convert characters1 |
| 24 | Regex Replace | toolshed.g2.bx.psu.edu/repos/kellrott/regex_replace/regex_replace/1.0.0 |
| 25 | Stacks: reference map | toolshed.g2.bx.psu.edu/repos/iuc/stacks_refmap/stacks_refmap/1.46.0 |
| 26 | Stacks: populations | toolshed.g2.bx.psu.edu/repos/iuc/stacks_populations/stacks_populations/1.46.0 |
| 27 | Summary Statistics | Summary_Statistics1 |
| 28 | Sort | toolshed.g2.bx.psu.edu/repos/bgruening/text_processing/tp_sort_header_tool/1.1.1 |
| 29 | Count | Count1 |
| 30 | Filter | Filter1 |
| 4 | Stacks: process radtags | toolshed.g2.bx.psu.edu/repos/iuc/stacks_procrad/stacks_procrad/1.46.0 |
| 5 | Stacks: process radtags | toolshed.g2.bx.psu.edu/repos/iuc/stacks_procrad/stacks_procrad/1.46.0 |
| 6 | Stacks: process radtags | toolshed.g2.bx.psu.edu/repos/iuc/stacks_procrad/stacks_procrad/1.46.0 |
| 7 | Replace Text | toolshed.g2.bx.psu.edu/repos/bgruening/text_processing/tp_replace_in_line/1.1.1 |
| 8 | Select | Grep1 |
| 9 | Select | Grep1 |
Version History
3.0 (latest) Created 16th Jul 2024 at 14:10 by Helena Rasche
Added/updated 4 files
Open
master
fd50aee
5.0 (earliest) Created 25th Jun 2024 at 11:15 by Helena Rasche
Added/updated 4 files
Frozen
5.0
a6c37f4
Creators and SubmitterCreators
Not specifiedSubmitter
Discussion Channel
Activity
Views: 1315 Downloads: 524 Runs: 0
Created: 25th Jun 2024 at 11:15
Last updated: 25th Jun 2024 at 11:15
AttributionsNone
Visit source
Run on Galaxy
https://orcid.org/0000-0001-9760-8992