Workflow Type: Galaxy
Open
Frozen
Compute and analyze biodiversity metrics with PAMPA toolsuite
Associated Tutorial
This workflows is part of the tutorial Compute and analyze biodiversity metrics with PAMPA toolsuite, available in the GTN
Thanks to...
Tutorial Author(s): Coline Royaux, Yvan Le Bras, Dominique Pelletier, Jean-Baptiste Mihoub
Funder(s): Gallantries: Bridging Training Communities in Life Science, Environment and Health, Pôle National de Données de Biodiversité
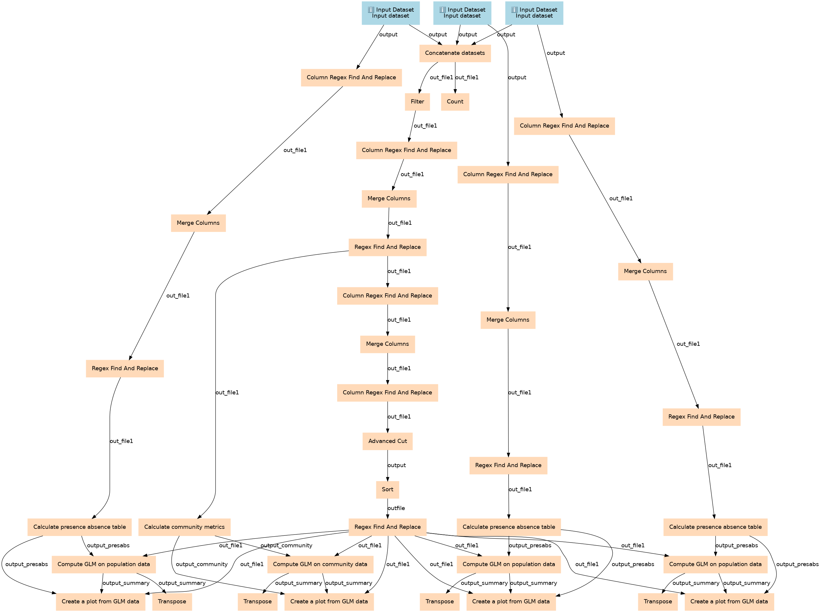
Steps
| ID | Name | Description |
|---|---|---|
| 3 | Column Regex Find And Replace | toolshed.g2.bx.psu.edu/repos/galaxyp/regex_find_replace/regexColumn1/1.0.1 |
| 4 | Column Regex Find And Replace | toolshed.g2.bx.psu.edu/repos/galaxyp/regex_find_replace/regexColumn1/1.0.1 |
| 5 | Concatenate datasets | toolshed.g2.bx.psu.edu/repos/bgruening/text_processing/tp_cat/0.1.0 |
| 6 | Column Regex Find And Replace | toolshed.g2.bx.psu.edu/repos/galaxyp/regex_find_replace/regexColumn1/1.0.1 |
| 7 | Merge Columns | toolshed.g2.bx.psu.edu/repos/devteam/merge_cols/mergeCols1/1.0.2 |
| 8 | Merge Columns | toolshed.g2.bx.psu.edu/repos/devteam/merge_cols/mergeCols1/1.0.2 |
| 9 | Count | Count1 |
| 10 | Filter | Filter1 |
| 11 | Merge Columns | toolshed.g2.bx.psu.edu/repos/devteam/merge_cols/mergeCols1/1.0.2 |
| 12 | Regex Find And Replace | toolshed.g2.bx.psu.edu/repos/galaxyp/regex_find_replace/regex1/1.0.0 |
| 13 | Regex Find And Replace | toolshed.g2.bx.psu.edu/repos/galaxyp/regex_find_replace/regex1/1.0.0 |
| 14 | Column Regex Find And Replace | toolshed.g2.bx.psu.edu/repos/galaxyp/regex_find_replace/regexColumn1/1.0.1 |
| 15 | Regex Find And Replace | toolshed.g2.bx.psu.edu/repos/galaxyp/regex_find_replace/regex1/1.0.0 |
| 16 | Calculate presence absence table | toolshed.g2.bx.psu.edu/repos/ecology/pampa_presabs/pampa_presabs/0.0.2 |
| 17 | Calculate presence absence table | toolshed.g2.bx.psu.edu/repos/ecology/pampa_presabs/pampa_presabs/0.0.2 |
| 18 | Merge Columns | toolshed.g2.bx.psu.edu/repos/devteam/merge_cols/mergeCols1/1.0.2 |
| 19 | Calculate presence absence table | toolshed.g2.bx.psu.edu/repos/ecology/pampa_presabs/pampa_presabs/0.0.2 |
| 20 | Regex Find And Replace | toolshed.g2.bx.psu.edu/repos/galaxyp/regex_find_replace/regex1/1.0.0 |
| 21 | Calculate community metrics | toolshed.g2.bx.psu.edu/repos/ecology/pampa_communitymetrics/pampa_communitymetrics/0.0.2 |
| 22 | Column Regex Find And Replace | toolshed.g2.bx.psu.edu/repos/galaxyp/regex_find_replace/regexColumn1/1.0.0 |
| 23 | Merge Columns | toolshed.g2.bx.psu.edu/repos/devteam/merge_cols/mergeCols1/1.0.2 |
| 24 | Column Regex Find And Replace | toolshed.g2.bx.psu.edu/repos/galaxyp/regex_find_replace/regexColumn1/1.0.1 |
| 25 | Advanced Cut | toolshed.g2.bx.psu.edu/repos/bgruening/text_processing/tp_cut_tool/1.1.0 |
| 26 | Sort | toolshed.g2.bx.psu.edu/repos/bgruening/text_processing/tp_sort_header_tool/1.1.1 |
| 27 | Regex Find And Replace | toolshed.g2.bx.psu.edu/repos/galaxyp/regex_find_replace/regex1/1.0.0 |
| 28 | Compute GLM on community data | toolshed.g2.bx.psu.edu/repos/ecology/pampa_glmcomm/pampa_glmcomm/0.0.2 |
| 29 | Compute GLM on population data | toolshed.g2.bx.psu.edu/repos/ecology/pampa_glmsp/pampa_glmsp/0.0.2 |
| 30 | Compute GLM on population data | toolshed.g2.bx.psu.edu/repos/ecology/pampa_glmsp/pampa_glmsp/0.0.2 |
| 31 | Compute GLM on population data | toolshed.g2.bx.psu.edu/repos/ecology/pampa_glmsp/pampa_glmsp/0.0.2 |
| 32 | Transpose | toolshed.g2.bx.psu.edu/repos/iuc/datamash_transpose/datamash_transpose/1.1.0 |
| 33 | Create a plot from GLM data | toolshed.g2.bx.psu.edu/repos/ecology/pampa_plotglm/pampa_plotglm/0.0.2 |
| 34 | Transpose | toolshed.g2.bx.psu.edu/repos/iuc/datamash_transpose/datamash_transpose/1.1.0 |
| 35 | Create a plot from GLM data | toolshed.g2.bx.psu.edu/repos/ecology/pampa_plotglm/pampa_plotglm/0.0.2 |
| 36 | Transpose | toolshed.g2.bx.psu.edu/repos/iuc/datamash_transpose/datamash_transpose/1.1.0 |
| 37 | Create a plot from GLM data | toolshed.g2.bx.psu.edu/repos/ecology/pampa_plotglm/pampa_plotglm/0.0.2 |
| 38 | Transpose | toolshed.g2.bx.psu.edu/repos/iuc/datamash_transpose/datamash_transpose/1.1.0 |
| 39 | Create a plot from GLM data | toolshed.g2.bx.psu.edu/repos/ecology/pampa_plotglm/pampa_plotglm/0.0.2 |
Version History
1.0 (latest) Created 16th Jul 2024 at 14:09 by Helena Rasche
Added/updated 4 files
Open
master
af04edd
5.0 (earliest) Created 25th Jun 2024 at 11:19 by Helena Rasche
Added/updated 4 files
Frozen
5.0
55e7db8
Creators and SubmitterCreators
Not specifiedSubmitter
Discussion Channel
Activity
Views: 1423 Downloads: 502 Runs: 0
Created: 25th Jun 2024 at 11:19
Last updated: 25th Jun 2024 at 11:19
AttributionsNone
Visit source
Run on Galaxy
https://orcid.org/0000-0001-9760-8992